UI UX Design
harlan+holden coffee

Product details

The harlan+holden Coffee mobile application is designed to enhance the user's coffee experience by offering convenience and efficiency

Services

UI UX Mobile Application

Duration

2019-2020

Understand

Competitve analysis

I have compared varianty coffee mobile apps which is blue bottle coffee, flash coffee and etc. There are similar target audience, it is better to under the existing market and identify good practices and observe their features.

Initial Assumptions

Before start the project,i have done qualitative research, user interview, ethnography and come out some output. Some initial assumptions include:

Requirement Gathering

Business Analysis had gather requirement, business objectives from client, and document down a BRD

Challenge

The challenge for the Harlan+Holden Coffee mobile app lies in aligning user needs, technology enhancements, and business objectives. The target users—busy white-collar workers in urban settings—demand a straightforward, fast, and simple service experience. From a business perspective, the goal is to delight customers, increase revenue, and streamline operations for high-volume traffic. Technologically, the app must be optimized for speed, including quick loading times and robust internet connectivity, and it must integrate seamlessly with existing systems like point-of-sale, kitchen display, and kiosk display units. This integration must enhance operational efficiency without compromising the user experience or business efficiency.

Analyse

Affinity Clustering

Pain Points

  • Time consuming to order food at counter
  • Complex payment process
  • Complex orders process
  • Coffee shop far from house, rush to order in coffee house
  • Spend time to repeat order

Assumptions

  • Users want to order on the go mobile apps
  • Users want simplified payment process
  • Users are concerned to sign up an application
  • Users want to schedule their order
  • Users want to track their order status
  • Users want to reorder speedy

Potential Problems

  • May not able to make payment as a guest
  • Products with many variants (e.g., size, bean type, customise drink) can complicate the user interface, leading to confusion and a poor shopping experience.
  • inventory, out of stock product
  • Expanding e-commerce operations across different countries involves challenges like language barriers, cultural differences, and payment method.

How Might We?

From gathering requirement and user interview, there seem to be several pain point that users / client are facing. Organize all pain points and listed down few potential points to work on are as follows

User Personas

Customer Journey Map

As we began to plan out the implementation details, and started to make design decisions, it became clear that changes would need to be made to the architecture defined in the previous assessment.

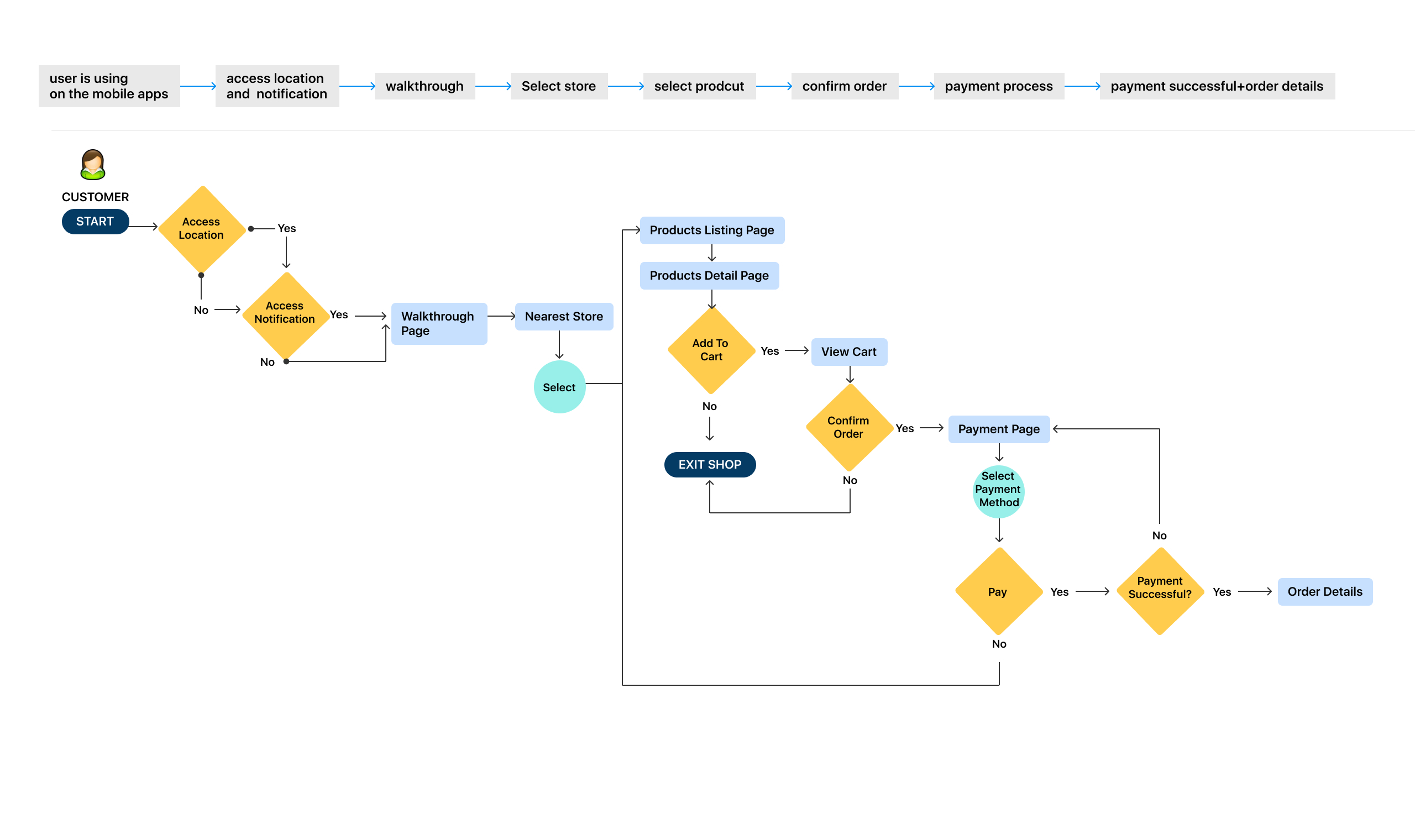
User Flows

I have create an user flow to analyze for the potential issues and or inefficiencies, such as unnecessary steps or confusing paths, and streamline the process. it help align the project team’s understanding of the user’s needs and how the application functions to meet those needs.

Site Map

Before prototyping, i have created a site map to map out the workflow.

User needs - priorities the user needs / business requirement

We conducted a card sorting session to organize all user needs and modules. After organizing these needs, we reviewed them together with the client to ensure alignment and understanding. All user needs, business requirements, and technical requirements were documented in a Business Requirements Document (BRD).

Design

Wireframe

I have compared varianty coffee mobile apps which is blue bottle coffee, flash coffee and etc. There are similar target audience, it is better to under the existing market and identify good practices and observe their features.

Brand guideline

Based on harlan holden coffee brand guideline, brand story, logo usage, color Palette, typography,Ensures that mobile app design is aligned with the brand’s identity.

Validate

Potential Potential Improvement

  • Add select store location before enter into the product page
  • Simplified payment field
  • Improve order status, now prepping, ready for pickup
  • Add delivery address option and my address book
  • Add zoom product feature
  • Add my favorite

Download the app now

Harlan + holden cafe app is available for both Android and IOS app store.